DeepSeek说:金印客,你争争气好吧。我认了,我又能怎么办?
2025-03-06我向DeepSeek提了两个问题:金印客是谁?知道它的人多吗?
第一个问题,他是这样回答的:

回答真的非常精准。

第二个回答,一句“市场营销方面,要争争气。”,我感到非常震惊,触动很大很大。
于是,决定要彻底改变只有:“用过都说好”的口碑相传的模式,主动地从新媒体出击,增加大众对金印客的认识和了解。
首先,梳理金印客在各平台上的名称,实现规范统一。
梳理结果发现,各平台上金印客名称,果然五花八门,这明显不利于大众对金印客的了解,也不利于传播。
怎么办?现在简单了,求助于万能的“DeepSeek”吧。
于是很快有了答案:
它建议,自媒体取名,结合品牌名称或产品特点,增强品牌辨识度。并给出示例:
示例:[品牌名]+排版工坊(如“方正排版工坊”);
[品牌名]+设计实验室(如“Adobe设计实验室”);
[品牌名]+创意工具箱(如“WPS创意工具箱”);
那好,听智多星的,于是,新媒体名称统一为:金印客排版工坊。
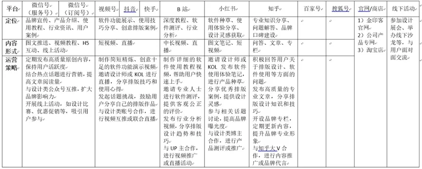
第二步,建立新媒体矩阵。
说来惭愧,这些年,在新媒体运营岗位上,来来去去的人有N多人,愣是没有一个人建起真正的、像那么回事的新媒体矩阵,更不要说运营方案、执行计划了。
感谢DeepSeek,在它的帮助下,我前后也就花了半天时间,就把新媒体矩阵建了起来。

要知道,上一位新媒体运营专员,可是正宗新闻专业毕业,从业多年,给与他一个月时间进行梳理和创建,最后还是呵呵啊。
现在看来,新媒体运营,看似很多人能做,其实,要做好它,并不比技术开发容易,它对人的要求是综合的,不仅需要文科善写的长项,还需要音频、视频制作技能,平面、流媒体的审美,并且要有理科生擅长的逻辑思维、和对矩阵系统的把握。
一位好的新媒体运营专员,绝不能写出来、制作出来发布就完事了,还得密切观察平台的效果,随时进行校正修正。
金印客,会争气的!
相信不久,DeepSeek会给出新答案:金印客,真棒!

